English
Español
Português
русский
Français
日本語
Deutsch
tiếng Việt
Italiano
Nederlands
ภาษาไทย
Polski
한국어
Svenska
magyar
Malay
বাংলা ভাষার
Dansk
Suomi
हिन्दी
Pilipino
Türkçe
Gaeilge
العربية
Indonesia
Norsk
تمل
český
ελληνικά
український
Javanese
فارسی
தமிழ்
తెలుగు
नेपाली
Burmese
български
ລາວ
Latine
Қазақша
Euskal
Azərbaycan
Slovenský jazyk
Македонски
Lietuvos
Eesti Keel
Română
Slovenski
मराठी
Srpski језик
Cechy produktu
1. Wysoka gęstość mocy, wysoka integracja i niewielkie rozmiary
z łatwą instalacją;
2. Obsługuje dostęp do fotowoltaiki DC i konfiguruje MPPT
sterowniki tworzące mikrosieć PV-ESS ze sprzężeniem DC;
Umożliwia inteligentne monitorowanie online 3.4G i Wi-Fi
zdalne inspekcje i ograniczenie ręcznych zadań na miejscu;
4. Wdrożenie na żądanie z automatycznym działaniem
oraz przełączanie poza siecią podczas wycinania szczytów i dolin
napełniania, wspierając zintegrowane sterowanie BMS, PCS i
Systemy EMS z wieloma zabezpieczeniami;
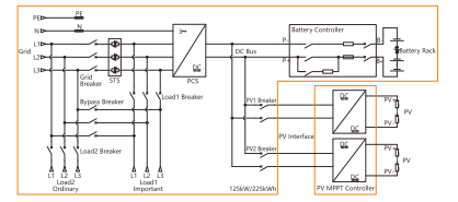
5. Obejmuje standardowe obciążenie, sieć energetyczną, obwód dostępu PV
wyłączniki i przełączniki obejściowe, tworząc zintegrowane
dystrybucja systemu w ramach projektu All-in-One;
6. Zawiera wbudowany STS i zarządzanie energią
systemu, z czasem przełączania mniejszym niż 20 milisekund
pomiędzy wieloma źródłami zasilania;
7. Obsługuje pracę równoległą 1 + 1.

|
Dane techniczne |
|||
| Modele | ESTS100-200kWh-400-A | ESTS125-225kWh-400-A | |
|
Parametry akumulatora prądu stałego |
Typ komórki | LFP 280Ah | LFP 314Ah |
| Pojemność i konfiguracja pakietu | 14,336 kWh/1P16S | 16,077 kWh/1P16S | |
| Pojemność baterii i ilość w opakowaniu | 200kWh/14 | 225kWh/14 | |
| Zakres napięcia akumulatora | 627 V ~ 806 V | ||
| Znamionowa stawka C i prąd ładowania/rozładowania | 0,5°C, 140A | 0,5°C, 157A | |
| Indeks cyklu | 8000cls (0,5P,25±2℃,@70%SOH) | ||
| Punkty monitorowania temperatury | 112 | ||
|
Parametry fotowoltaiczne po stronie DC (strona wyjściowa MPPT) |
Maksymalna moc wejściowa | 200 kW | |
| Maksymalny prąd wejściowy | 320A | ||
| Zakres napięcia/napięcie magistrali systemowej | 650 V ~ 800 V | ||
| Przełącznik wejściowy | 2 szt. 250A/1000Vdc/2P, 2P/250A/1000Vdc/2P, co odpowiada 2 sterownikom PVMPPT |
||
|
PCS połączone z siecią Parametry strony AC |
Moc znamionowa prądu przemiennego | 100 kW | 125 kW |
| Maksymalna moc prądu przemiennego | 110 kW | 137,5 kW | |
| Prąd znamionowy | 152A | 190A | |
| THDi | <3% | ||
| Składnik prądu stałego | <0,5%lp | ||
| Typ siatki | 3W+N+PE | ||
| Zakres napięcia | 360VAC ~ 440VAC | ||
| Zakres częstotliwości | 45 ~ 55 Hz/55 ~ 65 Hz | ||
| Współczynnik mocy | -1~1 | ||
|
Wyspiarskie PCS Parametry strony AC |
Znamionowa moc wyjściowa | 100 kW | 125 kW |
| Maksymalna jednofazowa moc wyjściowa | 60kW | ||
| Znamionowe napięcie wyjściowe | 400 V | ||
| Znamionowa częstotliwość wyjściowa | 50/60 Hz | ||
| THDu | <3% | ||
| Przeciążalność | 110%10 minut | ||
|
Transfer typu Grid-Islanding konfiguracja rozdzielnicy |
Przełącznik obejścia serwisowego | 250A/400Vac | |
| Przełącznik obciążenia | 250A/400Vac | ||
| Przełącznik sieciowy | 400A/400Vac | ||
| STS | 305A/200kW | ||
| Czas przełączania | <20 ms | ||
|
Parametry systemu |
Maksymalna wydajność systemu | ≥90% | |
| Temperatura robocza | -30 ~ 55 ℃ -30 ~ 55 ℃ (obniżenie wartości znamionowych powyżej 40°C) | ||
| Wilgotność względna | 0 ~ 95% RH, bez kondensacji | ||
| Wymiary (L*D*H) | 1600×1050×2050mm | ||
| Waga | 2300 kg | ||
| Stopień IP | IP54 IP54 (kompletna maszyna) | ||
| Hałas | <70 dB | ||
| Typ połączenia sieciowego | 4G/WiFi/4G/WiFi/Etherlink | ||
| Ochrona przeciwpożarowa | Aerosol | ||
| Wyświetlacz LCD | |||
Szafka do przechowywania energii
Bateria litowa do pionowego magazynowania energii
Szafa do przechowywania energii Bateria litowa
Akumulator litowy do przechowywania energii do montażu na ścianie
Ułożona bateria litowa do przechowywania energii
Akumulator litowy do przechowywania energii wysokiego napięcia